Nearly 10,000,000 address records from the last 10 years in Poland — updated daily!

Our strengths:
-
30 years of experience in geocoding and building address modules
-
Skilled and efficient implementation team
-
Ready-to-deploy product: CC MAGic Module (Address Module & Geocoder) – delivery within 7 days
-
Implementation & integration – from 30 days
Address Module and Geocoder – SoftCream Software
1. System Purpose
The Address Module and Geocoder provide an advanced solution for managing, validating, and processing address and geographic data.
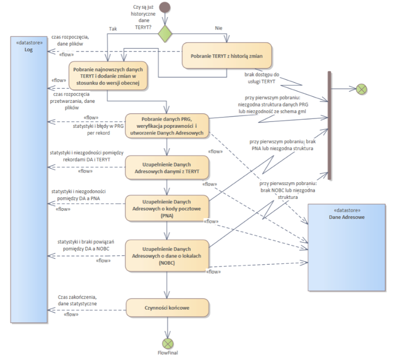
The system consolidates data from various sources (PRG, TERYT, NOBC, PNA), ensures consistency, and enables its use in spatial and analytical processes.

2. Address Module – Features
2.1. Data Storage
-
Support for current and historical address records
-
Automatic transfer of removed/updated addresses into dedicated history tables
-
Relational links between addresses, towns, and streets with full preservation of naming changes
2.2. Import from External Sources
-
PRG – address points (GML)
-
TERYT – towns, streets, historical names
-
PNA – postal codes
-
NOBC – information about dwellings and buildings
-
Support for XML, CSV, TXT formats
2.3. Data Validation
-
Verification against TERYT and PNA registers
-
Automatic filling of missing information:
– postal codes
– street identifiers
2.4. Data Export
-
Exporting datasets optimized for various use cases (logistics systems, statistics, mapping platforms)
3. Geocoder – Features
3.1. Spatial Data Processing
-
Interpretation of address data based on geographic coordinates
-
Conversion of spatial datasets into formats optimized for query performance
3.2. Spatial Search
-
Ability to locate addresses also in their historical versions
-
Proximity-based address matching (nearest match algorithms)
3.3. Integration with the Address Module
-
Automatic enrichment of spatial data using processed address records
-
Synchronization of address and geographic datasets
4. System Processes
4.1. Data Import
-
Loading address points from PRG (GML)
-
Integration with TERYT, including historical names
-
Complementing records with information from PNA and NOBC
4.2. Validation and Verification
-
Checking accuracy of addresses at the town and street level
-
Marking records inconsistent with TERYT
4.3. Export and Publication
-
Preparing data for export in multiple formats
-
Optimizing address data for geocoding and spatial queryin

5. Algorithms and Mechanisms
-
Advanced comparison methods for town and street names (including fuzzy matching)
-
Resolving numbering conflicts using precise interpretation rules
-
Name standardization and duplicate reduction mechanisms
6. Use Cases
The system is used across multiple industries:
Public Administration
-
Municipal and commune offices – updating and verifying address databases
-
Statistical institutions – demographic and spatial analyses
-
Fire and Police services – event localization and operational planning
-
Ambulance services – route optimization
-
Military and Civil Defence – crisis management and logistics
Logistics and Transportation
-
Courier companies – route optimization and address validation
-
Fleet management companies – real-time vehicle location
-
Logistics startups – services built on geolocation
E-commerce & Telecommunications
-
E-commerce platforms – customer address validation
-
Telecom operators – network and infrastructure planning
Finance & Insurance
-
Banks – customer address verification (compliance)
-
Insurance companies – geographic risk and claims analysis
Real Estate & Retail
-
Retail chains – planning locations for new stores
-
FMCG distributors – route optimization
-
Real estate agencies – geolocation of listings
-
Developers – location attractiveness assessment
Tourism & Leisure
-
Travel portals – mapping hotels and attractions
-
Travel agencies – route planning and offer optimization
Science & Analytics
-
Universities and research institutes – spatial studies
-
Consulting firms – location analyses for investors